Download the latest CBSE Class 12 Chemistry Biomolecules Notes Set 01 in PDF format. These Class 12 Chemistry revision notes are carefully designed by expert teachers to align with the 2026-27 syllabus. These notes are great daily learning and last minute exam preparation and they simplify complex topics and highlight important definitions for Class 12 students.
Revision Notes for Class 12 Chemistry Unit 10 Biomolecules
To secure a higher rank, students should use these Class 12 Chemistry Unit 10 Biomolecules notes for quick learning of important concepts. These exam-oriented summaries focus on difficult topics and high-weightage sections helpful in school tests and final examinations.
Unit 10 Biomolecules Revision Notes for Class 12 Chemistry
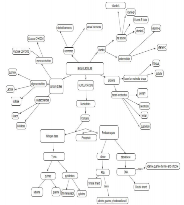
CONCEPT MAP OF BIOMOLECULES
Please click the link below to download pdf file for CBSE Class 12 Chemistry - Biomolecules Concept map.
CBSE Class 12 Chemistry Unit 10 Biomolecules Notes
Students can use these Revision Notes for Unit 10 Biomolecules to quickly understand all the main concepts. This study material has been prepared as per the latest CBSE syllabus for Class 12. Our teachers always suggest that Class 12 students read these notes regularly as they are focused on the most important topics that usually appear in school tests and final exams.
NCERT Based Unit 10 Biomolecules Summary
Our expert team has used the official NCERT book for Class 12 Chemistry to design these notes. These are the notes that definitely you for your current academic year. After reading the chapter summary, you should also refer to our NCERT solutions for Class 12. Always compare your understanding with our teacher prepared answers as they will help you build a very strong base in Chemistry.
Unit 10 Biomolecules Complete Revision and Practice
To prepare very well for y our exams, students should also solve the MCQ questions and practice worksheets provided on this page. These extra solved questions will help you to check if you have understood all the concepts of Unit 10 Biomolecules. All study material on studiestoday.com is free and updated according to the latest Chemistry exam patterns. Using these revision notes daily will help you feel more confident and get better marks in your exams.
You can download the teacher prepared revision notes for CBSE Class 12 Chemistry Biomolecules Notes Set 01 from StudiesToday.com. These notes are designed as per 2025-26 academic session to help Class 12 students get the best study material for Chemistry.
Yes, our CBSE Class 12 Chemistry Biomolecules Notes Set 01 include 50% competency-based questions with focus on core logic, keyword definitions, and the practical application of Chemistry principles which is important for getting more marks in 2026 CBSE exams.
Yes, our CBSE Class 12 Chemistry Biomolecules Notes Set 01 provide a detailed, topic wise breakdown of the chapter. Fundamental definitions, complex numerical formulas and all topics of CBSE syllabus in Class 12 is covered.
These notes for Chemistry are organized into bullet points and easy-to-read charts. By using CBSE Class 12 Chemistry Biomolecules Notes Set 01, Class 12 students fast revise formulas, key definitions before the exams.
No, all study resources on StudiesToday, including CBSE Class 12 Chemistry Biomolecules Notes Set 01, are available for immediate free download. Class 12 Chemistry study material is available in PDF and can be downloaded on mobile.