CBSE Class 12 Economics Consumer Behaviour And Demand Notes

Download the latest CBSE Class 12 Economics Consumer Behaviour And Demand Notes in PDF format. These Class 12 Economics revision notes are carefully designed by expert teachers to align with the 2026-27 syllabus. These notes are great daily learning and last minute exam preparation and they simplify complex topics and highlight important definitions for Class 12 students.

Revision Notes for Class 12 Economics Part A Microeconomics Chapter 2 Theory of Consumer Behaviour

To secure a higher rank, students should use these Class 12 Economics Part A Microeconomics Chapter 2 Theory of Consumer Behaviour notes for quick learning of important concepts. These exam-oriented summaries focus on difficult topics and high-weightage sections helpful in school tests and final examinations.

Part A Microeconomics Chapter 2 Theory of Consumer Behaviour Revision Notes for Class 12 Economics

Question. Expansion and Contraction of demand for a good occurs as a result of —
(a) Change in Price of the Commodity
(b) Change in Quality of the Commodity
(c) Availability of Cheaper Substitutes
(d) Increase in Consumer Income
Answer: A 

Question. What is the other name given to the Demand Curve?
(a) Profit Curve
(b) Average Revenue Curve
(c) Average Cost Curve
(d) Indifference Curve
Answer: B

Question. While drawing the Demand Curve, the change takes place in which of the following factors?
(a) Supply of the product
(b) Quality of the product
(c) Price of the product
(d) Technology used in offering the product
Answer: C

Question. When increase in his Real Income induces a Consumer to buy more of a Commodity whose prices has fallen, it is called —
(a) Inducement Effect
(b) Substitution Effect
(c) Income Effect
(d) Utility Effect
Answer: C

Question. In case of Conspicuous Goods, as the Price increases, the quantity demanded thereof —
(a) Increases
(b) Decreases Remains constant
(c) Becomes zero
Answer: A

Question. All but one of the following are assumed to remain the same while drawing an individual's Demand Curve for a product.
Which one is it?
(a) Preference of the individual
(b) His monetary income
(c) Price
(d) Price of related goods
Answer: C

Question. Under which of the following situations the Law of Demand will not operate?
(a) Increase in Consumers' Income Levels
(b) Change in Tastes and Preferences
(c) Both (a) and (b)
(d) Neither (a) nor (b)
Answer: C

Question. What is the other name given to the Average Revenue Curve?
(a) Profit Curve
(b) Demand Curve
(c) Average Cost Curve
(d) Indifference Curve
Answer: B

Question. Why is the Demand Curve otherwise known as the Average Revenue Curve?
(a) Price paid for each unit by the Consumer, is the Average Revenue per unit for the Seller
(b) Price paid for each unit by the Consumer, is the Total Revenue for the Seller
(c) Price paid by Consumer is equal to the Seller's willingness to sell the product.
(d) All of the above
Answer: A

Question. The Total Area under the Demand Curve of a product measures —
(a) Marginal Utility
(b) Total Utility
(c) Consumer's Surplus
Answer: B

Question. Generally, the Demand Curve slopes —
(a) Downward from left to right
(b) Upward from left to right
(c) Upward from right to left
(d) Downward from right to left
Answer: A

Question. In normal circumstances, if the product, the demand for the product in the short run
(a) Increases
(b) Decreases
(c) Remain unchanged
(d) Tax has nothing to do with the demand for any product
Answer: B

Question. Which of these is not depicted in a typical Demand Curve?
(a) Quantity Demanded
(b) Price of the Product
(c) Income Levels of Consumer
(d) None of the above
Answer: C

Question. The Law of Demand is explained by —
(a) Cardinal Approach
(b) Ordinal Approach
(c) Both (a) and (b)
(d) Neither (a) nor (b)
Answer: C

Question. A Demand Curve shows —
(a) Quantity demanded of a product at various levels of income of the Consumer.
(b) Quantity demanded of a product, at various levels of price of the product
(c) Amount of money spent by a Consumer on a product at various levels of price
(d) Quantity supplied of a product at various levels of price of the product
Answer: B

Question. Under the Indifference Curve approach, if the price of a product is lower, the Consumer will attain equilibrium —
(a) At a higher Indifference Curve
(b) At a lower Indifference Curve
(c) At the origin point
(d) At infinity
Answer: A

Question. Expansion of Demand is the result of —
(a) Increase in number of Consumers
(b) Decrease in Price of the product concerned
(c) Decrease in Prices of other goods
(d) Increase in Incomes of Purchasers
Answer: D

Question. The Law of Demand refers to —
(a) Price—Supply relationship
(b) Price— Cost relationship
(c) Price—Demand relationship
(d) Price—Income relationship.
Answer: C

Question. The Law of Demand is a —
(a) Positive Statement
(b) Normative Statement
(c) Both (a) and (b)
(d) Neither (a) nor (b)
Answer: A

Question. The Law of Demand is a principle relating to—
(a) Micro—Economics
(b) Macro—Economics
(c) Both (a) and (b)
(d) Neither (a) nor (b)
Answer: A

Question. The term "Ceteris Paribus" in the Law of Demand denotes —
(a) All factors remaining constant
(b) All factors except one remaining constant
(c) All factors being variable
(d) All of the above
Answer: B

Question. Demand Schedule shows the relation between —
(a) Price and Quantity supplied
(b) Price and Quantity demanded
(c) Income and Quantity supplied
(d) Income and Quantity demanded
Answer: B

Question. refers to the effect of a change in the price of a product on the Consumer's purchasing power.
(a) Law of Equl—Marginal Utility
(b) Income Effect
(c) Substitution Effect
(d) Consumer Surplus
Answer: B

Question. When the price of a Reynolds pen falls, ceteris paribus, Buyers substitute Reynolds Pen for other pens that are now relatively more expensive. This is called —
(a) Price Effect
(b) Substitution Effect
(c) Income Effect
(d) Veblen Effect
Answer: B

Question. Increase in Demand is caused by —
(a) Change in Buyer Preferences and Tastes in favour of this commodity
(b) Re—distribution of income to Consumers who favour this commodity
(c) Increase in population
(d) All the above
Answer: D

Question. Demand Curve in most cases slopes—
(a) Upward towards left
(b) Vertical and parallel to Y—axis
(c) Downward towards right
(d) Horizontal and parallel to X—axis
Answer: C

Question. If Marginal Utility of .a product remains constant, the Demand Curve will be —
(a) Convex
(b) Concave
(c) Straight line
(d) None of the above
Answer: C

Question. If there is a decrease in the prices of a product, the Consumer's Real Income —
(a) Increases
(b) Decreases
(c) Remains constant
(d) Nothing can be said
Answer: A

Question. When due to their constant usage, certain goods have become necessities of life, they are referred to as —
(a) Conspicuous Goods
(b) Normal Goods
(c) Conspicuous Necessities
(d) Giffen Goods
Answer: B

Question. Which of the following statements best describes the Income Effect?
(a) It is the change in quantity demanded as a result of the changes in the income, keeping other things constant
(b) It is the change in quantity demanded of substitute goods, as a result of change in the price of a product, keeping the income constant
(c) It is the change in quantity demanded of a product, as a result of change in the real income because of change the price of the product
(d) It is the change in the price of a good because of a rise or fail in the real income of the consumer
Answer: C

Question. If any quantity at the same price, then, the Demand Curve for that product will be —
(a) Horizontal
(b) Vertical
(c) Positively Sloped
(d) Negatively Sloped
Answer: A

Question. The 'Substitution Effect' takes place due to change in
(a) Income of the Consumer
(b) Prices of the Commodity
(c) Relative Prices of the commodities
(d) All of the above
Answer: C

Question. refers to the Consumer's Reaction to a change in the relative prices of two products, keeping the Total Utility constant.
(a) Consumer Surplus
(b) Income Effect
(c) Substitution Effect
(d) Law of Diminishing Marginal Utility
Answer: C

Question. An Increase in the price of Complementary Goods leads to —
(a) Increase in Demand
(b) Decrease in Demand
(c) Expansion of Demand
(d) Contraction of Demand
Answer: B

Question. In case of Expansion of Demand, the quantity demanded —
(a) Increases
(b) Decreases
(c) Becomes zero
(d) Becomes constant
Answer: A

Question. In a typical Demand Schedule, quantity demanded —
(a) varies directly with price.
(b) varies proportionately with price.
(c) varies inversely with price.
(d) is independent of price.
Answer: C

Question. When the price of a product increases, Consumers tend to switch to purchasing the substitutes of the product. This describes why the Demand Curve for the good —
(a) Shift downward to the left
(b) Shift upward to the right
(c) Slopes downward to the right
(d) Slopes downward to the left
Answer: C

Question. Decrease in Income Levels of Buyers leads to —
(a) Increase in Demand
(b) Decrease in Demand
(c) Expansion of Demand
(d) Contraction of Demand
Answer: B

Question. When people buy more of a product when its price goes up, the product will be —
(a) Conspicuous Goods
(b) Normal Goods
(c) Inferior Goods
(d) Luxury Goods
Answer: C

Question. Contraction of Demand is the result of —
(a) Decrease in number of Consumers
(b) Increase in Price of the product concerned
(c) Increase in Prices of other goods
(d) Decrease in Incomes of Purchasers
Answer: B

Question. In a Demand Curve, the Horizontal Axis will be —
(a) Quantity Demanded
(b) Price of the Product
(c) Income Levels of Consumer
(d) Any of the above
Answer: A

Question. In case of Expansion of Demand, there is a —
(a) Inward shift of the Demand Curve
(b) Outward shift of the Demand Curve
(c) Upward movement on the same Curve
(d) Downward movement on the same Curve
Answer: D

Question. A Demand Curve deals with —
(a) One product at a time
(b) Two products at a time
(c) Many products at a time
(d) None of the above
Answer: C

Question. The Law of Demand is explained by —
(a) Law of Diminishing Marginal Utility
(b) Law of Indifference Curves
(c) Both (a) and (b)
(d) Neither (a) nor (b)
Answer: C

Question. indicates the changes in Consumers' purchasing habits, depending on the price variation of a particular product.
(a) Total Utility Curve
(b) Demand Schedule
(c) Production Possibility Curve
(d) Purchasing Power Parity
Answer: B

Question. Fall in quantity demanded of a product as a result of rise in price is known as —
(a) Change in Demand
(b) Contraction of Demand
(c) Expansion of Demand
(d) Alteration of Demand
Answer: B

Question. Conspicuous Goods are also called —
(a) Necessary Goods
(b) Giffen Goods
(c) Basic Goods
Answer: B

Question. A drought in India leads to unusually low level of wheat production. This would lead to a rise in the price of wheat and fall in the quantity of wheat demanded due to
(a) Excess Demand at the original price
(b) Excess Supply at the original price
(c) Supply Curve shifting to the right
(d) Demand Curve shifting to the left
Answer: A

Question. Fall in the price of Substitute Goods leads to —
(a) Increase in Demand
(b) Decrease in Demand
(c) Expansion of Demand
(d) Contraction of Demand
Answer: B

Question. What type of relationship exists between Price and Quantity Demanded?
(a) Direct
(b) Inverse
(c) Positive
(d) Positional
Answer: B

Question. Which of the following is an example of Conspicuous Goods?
(a) Diamonds
(b) Cooking Gas
(c) Petrol
(d) Rice
Answer: A

Question. Demand Curve—
(a) Will be a Straight Line
(b) Will be a Curve
(c) Either (a) or (b)
(d) Neither (a) nor (b)
Answer: C

Question. As a result of a fall in prices of the commodity, the Consumer's increases.
(a) Real Income
(b) Purchasing Power
(c) Both (a) and (b)
(d) Neither (a) nor (b)
Answer: C

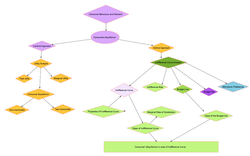
class_12_Economics_concept_13

Please click the link below to download pdf file for CBSE Class 12 Ecomonics - Consumer Behaviour and Demand Concept Map.

Part A Microeconomics Chapter 02 Theory of Consumer Behaviour
CBSE Class 12 Economics Consumer Behaviour And Demand Notes

CBSE Class 12 Economics Part A Microeconomics Chapter 2 Theory of Consumer Behaviour Notes

Students can use these Revision Notes for Part A Microeconomics Chapter 2 Theory of Consumer Behaviour to quickly understand all the main concepts. This study material has been prepared as per the latest CBSE syllabus for Class 12. Our teachers always suggest that Class 12 students read these notes regularly as they are focused on the most important topics that usually appear in school tests and final exams.

NCERT Based Part A Microeconomics Chapter 2 Theory of Consumer Behaviour Summary

Our expert team has used the official NCERT book for Class 12 Economics to design these notes. These are the notes that definitely you for your current academic year. After reading the chapter summary, you should also refer to our NCERT solutions for Class 12. Always compare your understanding with our teacher prepared answers as they will help you build a very strong base in Economics.

Part A Microeconomics Chapter 2 Theory of Consumer Behaviour Complete Revision and Practice

To prepare very well for y our exams, students should also solve the MCQ questions and practice worksheets provided on this page. These extra solved questions will help you to check if you have understood all the concepts of Part A Microeconomics Chapter 2 Theory of Consumer Behaviour. All study material on studiestoday.com is free and updated according to the latest Economics exam patterns. Using these revision notes daily will help you feel more confident and get better marks in your exams.

Where can I download the latest PDF for CBSE Class 12 Economics Consumer Behaviour And Demand Notes?

You can download the teacher prepared revision notes for CBSE Class 12 Economics Consumer Behaviour And Demand Notes from StudiesToday.com. These notes are designed as per 2025-26 academic session to help Class 12 students get the best study material for Economics.

Are these Economics notes for Class 12 based on the 2026 board exam pattern?

Yes, our CBSE Class 12 Economics Consumer Behaviour And Demand Notes include 50% competency-based questions with focus on core logic, keyword definitions, and the practical application of Economics principles which is important for getting more marks in 2026 CBSE exams.

Do these Class 12 notes cover all topic-wise concepts for Economics?

Yes, our CBSE Class 12 Economics Consumer Behaviour And Demand Notes provide a detailed, topic wise breakdown of the chapter. Fundamental definitions, complex numerical formulas and all topics of CBSE syllabus in Class 12 is covered.

How can I use CBSE Class 12 Economics Consumer Behaviour And Demand Notes for quick last-minute revision?

These notes for Economics are organized into bullet points and easy-to-read charts. By using CBSE Class 12 Economics Consumer Behaviour And Demand Notes, Class 12 students fast revise formulas, key definitions before the exams.

Is there any registration required to download Class 12 Economics notes?

No, all study resources on StudiesToday, including CBSE Class 12 Economics Consumer Behaviour And Demand Notes, are available for immediate free download. Class 12 Economics study material is available in PDF and can be downloaded on mobile.