CBSE Class 10 Social Science Minerals And Energy Resources Notes Set 01

Download the latest CBSE Class 10 Social Science Minerals And Energy Resources Notes Set 01 in PDF format. These Class 10 Social Science revision notes are carefully designed by expert teachers to align with the 2026-27 syllabus. These notes are great daily learning and last minute exam preparation and they simplify complex topics and highlight important definitions for Class 10 students.

Revision Notes for Class 10 Social Science Contemporary India Chapter 5 Minerals and Energy Resources

To secure a higher rank, students should use these Class 10 Social Science Contemporary India Chapter 5 Minerals and Energy Resources notes for quick learning of important concepts. These exam-oriented summaries focus on difficult topics and high-weightage sections helpful in school tests and final examinations.

Contemporary India Chapter 5 Minerals and Energy Resources Revision Notes for Class 10 Social Science

 

MINERAL & ENERGY RESOURCES
MINERAL
 
Geologists define mineral as a "homogenous, naturally occurring substance with a definable internal structure and chemical composition.
 
Rocks are combinations of homogenous substances called minerals.
 
A particular mineral that will be formed from a certain combination of elements depends upon the physical and chemical conditions under which the material forms.
 
1. Importance of minerals for a country:
 
(i) Minerals are an indispensable part of our lives, Almost everything we use are made up of minerals.
 
(ii) Car, buses, trains , aeroplanes are manufactured from minerals and run on power resources derived from the earth.
 
(iii) Even the food that we eat contains minerals.
 
(iv) In all stages of development, human beings have used minerals for their livelihood, decoration, festivities, religious and ceremonial rites.
 
2. Classification of minerals:
CBSE Class 10 Geography Mineral and Energy Resources Notes Set A
3. "India has fairly rich and varied mineral resources" :
 
(i) Peninsular rocks contain most of the reserves of coal, metallic minerals, mica and many other non-metallic minerals.
 
(ii) Sedimentary rocks on the western and eastern flanks of the peninsula, in Gujarat and Assam have most of the petroleum deposits .
 
(iii) Rajasthan with the rock systems of the peninsula has reserves of many nonferrous minerals.
 
(iv) The vast alluvial plains of north India are almost devoid of economic minerals.
 
These variations exist largely because of the differences in the geological structure, processes and time involved in the formation of minerals.
 
The concentration of mineral in the area, the ease of extraction and closeness to the market play an important role in affecting the economic viability of a reserve.
 
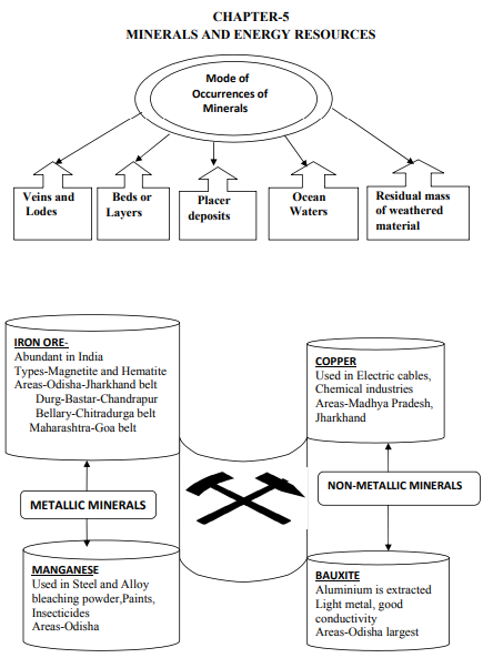
MODE OF OCCURRENCE OF MINERALS
 
1. In Igneous and Metamorphic rocks, minerals mainly occur in the cracks, crevices, faults or joints. The smaller occurrences are called veins and the larger are called lodes. Major metallic minerals like tin, copper, zinc and lead etc., are obtained from veins and lodes.
 
2. In sedimentary rocks a number of minerals occur in beds or layers. They have been formed as a result of deposition, accumulation and concentration in horizontal strata. Coal, iron ore, gypsum, potash salt and sodium salt are a few examples.
 
3. Decomposition of surface rocks, and the removal of soluble constituents, leaves a residual mass of weathered material containing ores. Bauxite is formed this way.
 
4. 'Placer deposits', occur as alluvial deposits in sands of valley floors and the base of hills. Gold, silver, tin and platinum is most important among such minerals.
 
5. The ocean water contains vast quantities of minerals, for example common salt, magnesium and bromide.
 
FERROUS MINERALS
 
1. Iron ore :
Importance:
 
(i) Backbone of modern civilization.
 
(ii) Metal of universal use.
 
(iii) Used for manufacturing of machines, agricultural implements and items of general use.
 
Varieties:
 
(i) Magnetite: The finest iron ore with a very high content of iron up to 70 percent. It has excellent magnetic qualities, especially valuable in the electrical industry.
 
(ii) Hematite: The most important industrial iron ore in terms of the quantity used, but has a slightly lower iron content than magnetite. (50-60 percent) Major iron ore belts in India:
 
(i) Orissa-Jharkhand belt: Badampahar mines in the Mayurbhanj and Kendujhar districts. Gua and Noamundi mines in Singbhum district of Jharkhand.
 
(ii) Durg-Bastar-Chandrapur belt lies in Chhattisgarh and Maharashtra. Bailadila range of hills in the Bastar district of Chattisgarh comprise of 14 deposits of super high grade hematite iron ore, has the best physical properties needed for steel making, is exported to Japan and South Korea via Vishakapatnam port.
 
(iii) Bellary-Chitradurga-Chikmaglur-Tumkur belt, Kudremukh mines in the Western Ghats of Karnataka.
 
(iv) Maharashtra-Goa belt includes the state of Goa and Ratnagiri district 'of Maharashtra.
 
2. Manganese ore :
 
Importance:
 
(i) Used for making Iron and Steel and preparing ferro-manganese alloys.
 
(ii) Used for manufacturing Bleaching powder, Insecticides, Paints and Batteries.
 
Orissa is the largest producer of manganese ore in India. It accounted for one-third of the country's total production in 2000-01.
CBSE Class 10 Geography Mineral and Energy Resources Notes Set A
CBSE Class 10 Geography Mineral and Energy Resources Notes Set A

NON-FERROUS MINERALS

1. Copper :
(i) India is critically deficient in the reserve and production of copper.
(ii) Being malleable, ductile and a good conductor, is mainly used for making electrical cables and in electronics and chemical industries.
(iii) Found in Madhya Pradesh, Rajasthan, Jharkhand, Karnataka and Andhra Pradesh (The Balaghat mines in Madhya Pradesh produce 52 percent of lndia’s copper production. The Singbhum district of Jharkhand is also a leading producer of copper. The Khetri mines in Rajasthan are also famous.)

CBSE Class 10 Geography Mineral and Energy Resources Notes Set A

2. Bauxite :
(i) Alluminum, a light metal used in the manufacturing of aeroplanes, utensils and other household goods, is obtained from Bauxite.
(ii) It combines the strength of metals such as iron, with extreme lightness and also with good conductivity and great malleability.
(iii) India's bauxite deposits are mainly found in the Amarkantak plateau, Maikal hills and the plateau region of Bilaspur-Katni. Orissa is the largest bauxite producing state in India with 45 percent of the country's total production in 2000-01.

CBSE Class 10 Social Science Minerals And Energy Resources Notes Set B_1

NON-METALLIC MINERALS
MICA:
1. Due to its excellent di-electric strength, low power loss factor, insulating properties and resistance to high voltage, mica is one of the most indispensable minerals used in electric and electronic industries.
2. Mica deposits are found in the northern edge of the Chota Nagpur plateau. Koderma -Gaya -Hajaribagh belt of Jharkhand is the leading producer.
3. In Rajasthan, the major mica producing area is around Ajmer. Nellore mica belt of Andhra Pradesh is also an important producer in the country.
ROCK MINERALS
Limestone:
(i) Found associated with rocks, composed of Calcium Carbonates or Calcium and Magnesium carbonates .
(ii) Is the basic raw material for the cement industry and essential for smelting iron ore in the blast furnace.
(iii) Mostly produced in Madhya Pradesh, Chattisgarh, Andhra Pradesh, Rajasthan, Gujarat, Karnataka and Himachal Pradesh. 

CBSE Class 10 Social Science Minerals And Energy Resources Notes Set B_2

CONSERVATION OF MINERALS
Minerals are the base of a country's development. Most of the minerals are non-renewable; once they get exhausted they cannot be renewed. Hence there is a need to conserve minerals .
Steps that can be taken for the conservation of minerals:
(i) Use of minerals in such a way that size able amount is left for future generation also.
(ii) Use them in a planned way.
(iii) Wastage in the process of mining and processing should be minimized.
(iv) Export of minerals should be minimized.
(v) Use of substitutes and recycling of metals. (Image)

CBSE Class 10 Social Science Minerals And Energy Resources Notes Set B_3

Power Resources can be divided into : 

CBSE Class 10 Social Science Minerals And Energy Resources Notes Set B_4

1. COAL:
Importance:
(i) Is the most abundantly available fossil fuel, often known as Black Gold.
(ii) Provides a substantial part of the nation's energy need.
(iii) Used for power generation, to supply energy to industry as well as for domestic needs.
(iv) India is highly dependent on coal for meeting its commercial energy requirements.
Coal is found in a variety of forms depending on the degrees of compression and the depth and time of burial.
(i) Decaying plants in swamps produce peat. It has a low carbon and high moisture content, low heating capacity.
(ii) Lignite is a low grade brown coal , is soft, high moisture content. The principle lignite reserves are in Neyveli in Tamil Nadu and are used for generation of electricity.
(iii) Coal that has been buried deep and subjected to increased temperature is bituminous coal. It is the most popular coal in commercial use.
(iv) Anthracite is the highest quality hard coal.
The major resources of Gondwana coal, which are metallurgical coal, are located in Damoda rvalley
(West Bengal -Jharkhad). Jharia, Raniganj. Bokaro are important coalfields. The Godavari, Mahanadi, Son and Wardha valleys also contain coal deposits.
Tertiary coal occurs in the north eastern states of Meghalaya, Assam, Arunachal Pradesh and Nagaland. 

CBSE Class 10 Social Science Minerals And Energy Resources Notes Set B_5

2. PETROLEUM:
Importance:
(i) Next major energy source in India after coal.
(ii) Provides fuel for heat and lighting, lubricants for machinery and raw materials for a number of manufacturing industries.
(ii) Petroleum refineries act as a 'nodal industry' for synthetic textile, fertiliser and numerous chemical industries.
About 63 percent of India's petroleum production is from Mumbai High, 18 percent from Gujarat and 16 percent from Assam.
Ankeleshwar is the most important field of Gujarat. Assam is the oldest oil producing state of India.
Digboi, Naharkatiya and Moran-Hugrijan are the important oil fields in the state.

3. NATURAL GAS:
An important, clean energy resource found in association with or without petroleum, is used as a source of energy as well as an industriai raw material in the petrochemical industry. Environment friendly fuel because of low carbon dioxide emissions, the fuel for the present century.
Reserves: In the Krishna -Godavari basin, the reserves of Mumbai High and allied fields are supplemented by islands in the Gulf of Cambay.
Andaman and Nicobar islands are also important area having large reserves of natural gas. The 1700 km long Hazira -Bijaipur -Jagdishpur cross country gas pipeline links Mumbai high and Bassien with the fertilizer, power and industrial complexes in western and northern India.
The power and fertilizer industries are the key users of natural gas. Use of Compressed Natural Gas for vehicles to replace liquid fuels is gaining wide popularity in the country.

ELECTRICITY
Installed capacity 104917 MW and per capita consumption 379 kwh.

1. Thermal Electricity
(i) Obtained by using Coal, Petroleum and Natural Gas.
(ii) Out of the total production, share of thermal electricity is about 70%.
(iii) Over 310 thermal power plants distributed in Assam, Jharkhand, Gujarat, Madhya Pradesh, Chattisgarh, Uttar Pradesh, West Bengal, Punjab and Haryana, Rajasthan, Karnataka, Orissa and Delhi.

2. Hydroelectricity:
(i) A renewable resource of energy.
(ii) Accounts for 25% of the total electricity produce: in India.
(iii) Hydel power potential is 150000 MW.
(iv) Total installed capacity 23488 MW.
(v) Important Hydel power producing states Andhra Pradesh, Karnataka 

Difference between : 

CBSE Class 10 Social Science Minerals And Energy Resources Notes Set B_6

3. Nuclear Electricity:
Produced from Uranium and Thorium which is found in Jharkhand, Rajasthan and Kerala.
6 Nuclear Power Stations: Tarapur (Maharashtra), Kalpakkam (Tamil Nadu), Rawatbhata (Rajasthan), Kakrapara (Gujarat), Kaiga (Karnataka), Narora (U.P.) Electricity generated from Nuclear resources is 2720 MW, 4% of the total production of energy.
"India's Energy hope lies in Nuclear power"
(i) 67% of India's current energy requirement comes from coal which is non-renewable and also pollution creating, so we have to turn towards other sources of power.
(ii) India has vast deposits of nuclear resources, (about 50% of worlds Thorium deposits which is used as raw material in nuclear power plant are found in India.)
(iii) Hydel electricity is pollution free and renewable but has got its own limitations.

Conclusion:
India is a developing country which requires lots of energy for its industrial development which can be
only fulfilled by nuclear power.

NON-CONVENTIONAL SOURCES OF ENERGY
"India is very rich as far as non-conventional sources of energy are concerned."
(i) Wind energy is used for pumping water, irrigating farms and generating electricity. The states of Gujarat, Tamil-Nadu, Orissa and Maharashtra are in better position to produce and use such an energy.
(ii) The gulf of Kuchch and Cambay are suitable for the development of tidal energy.
(iii) Geothermal energy is produced from hot springs in Himachal Pradesh. It is used for running cold storage plants.
(iv) Every effort is being made to make use of biomass comprising energy plantation, urban waste, farm waste, human waste etc. to generate power.
(v) Energy plantations like fast-growing shrubs and trees with high calorific value are being grown on waste and denuded lands.
(vi) Urban or municipal waste and sewage in cities are also used for generating gas and electricity.
(vii) Electricity can also be produced from farm wastes like rice husk and ,bagasse (sugarcane waste).
(viii) Animal and poultry wastes and human excreta etc. have also been used in 'bio-gas' plants to provide power in rural areas for different purposes.
(ix) The sun provides abundant and inexhaustible amount of energy. It has a huge potential and is a universal source of energy.

1. Solar Energy:
(i) Being a tropical country, India has enough scope for production and utilization of solar energy.
(ii) About 20 MW per square Km per annum energy can be produced from solar energy in India.
(iii) Solar Energy can be used for cooking, pumping, heating of water, refrigerator and street lighting.
(iv) Thar desert can became the biggest solar power house of India.
(v) India's largest solar power plant is located at Madhapur (Gujarat), is used to sterilize milk canes.

2. Wind Energy:
(i) Wind Power Potential 20000 MW.
(ii) 85 sites with a potential of 4500 MW have been identified in Tamil Nadu, Andhra Pradesh, Karnataka, Gujarat, Kerala , Maharashtra and Lakshadweep.
(iii) Largest wind farm cluster of 150 MW is located in Tamil Nadu.

3. Biogas :
(i) Energy derived from shrubs, farm wastes, animal and human wastes.
(ii) Has higher thermal efficiency in comparison to Kerosene, Dung cake and Charcoal.
(iii) Energy produced can be used for cooking and lighting and the residual can be used as manure.
"Solar Energy in Rajasthan and Biogas in the plains and hills of North India have greater potential as non-conventional source of energy."

Solar Energy has a greater potential as:
(i) Rajasthan is a hot and dry region.
(ii) It has clear skies for a considerable part of the year.
(iii) Abundant insolation.
(iv) Cheaper installation, easier management.
(v) Renewable, pollution free and residue-free source of energy.

Biogas has a greater potential in plains as :
(i) Dense vegetation.
(ii) Large number of cattle and livestock.
(iii) High density of population, and hence huge decay and human waste material.

GLOSSARY
1. Mineral : A substance which is found in the earth's crust and which generally has a definite chemical composition.
2. Mineral Ore : It is the raw material extracted from the earth mixed with soil and other impurities.
3. Mining : It is an economic activity of extracting minerals from the earth.
4. Fossil-Fuels : There are fuels formed by the decomposition of organism under the earth or sea bed.
5. Non ferrous minerals : Minerals devoid of iron contents are termed as non ferrous minerals. e.g. Zinc, lead.
6. Ferrous Minerals : There are metals which contain Iron. e.g. Iron and Manganese ore.
7. Thermal electricity : The electricity produced by using coal, petroleum, atomic minerals.
8. Hydro electricity : The electricity generated by water.
9. Conventional resources : These are non renewable sources of energy. e.g. coal.
10. Non-Conventional resources : There are renewable sources of energy. e.g. solar energy.
11. Galena : It is an Ore of Lead.

class_10_social science_concept_6

CBSE Class 10 Social Science Minerals And Energy Resources Notes Set A

Key concepts to Remember-

1. Placer deposits-Minerals that occur as alluvial fans in sands of valley floors, and the base of hills.

2. Rat-hole Mining -In the tribal areas of North-East India mining is carried out by individuals or communities illegally. The mining is done in the form of a long narrow tunnel known as Rat hole mining.

3. Magnetite-It is the finest iron ore with a very high content of iron up to 70%. It has excellent magnetic qualities, especially valuable in the electrical industry.

4. Hematite ore-It has slightly lower iron content than magnetite-50-60%

Facts that Matter

1. The earth’s crust is made up of different minerals found in the rocks and they are extracted by proper refinement. Minerals are an essential part of our lives. The hardest mineral is diamond and the softest is talc. Minerals can be defined as a homogenous, naturally occurring substance with a definable internal structure.

2. Minerals are usually found in “ores”. Ore means an accumulation of any mineral mixed with other elements. Minerals are classified on the basis of a wide range of colours, hardness, crystal forms, lustre and density that a particular mineral possesses.

3. Rocks are combinations of homogenous substances called minerals. Some rocks, for instance, limestone, consist of a single mineral only, but majority of the rocks consist of several minerals in varying proportions.

4. Classification of minerals—metallic, non-metallic and energy minerals. Metallic minerals are of three types—Ferrous (containing iron), Non-ferrous (copper, lead, etc.) and precious (gold, silver, etc.). Examples of non-minerals are—mica, salt, potash, etc. Energy minerals are coal, petroleum and natural gas.

5. Minerals occur in the veins and the lodes in igneous and metamorphic rocks. For instance, tin, copper, zinc and lead etc. are obtained from these veins and lodes. They also occur in layers in sedimentary rocks. Coal and some forms of iron ore are found in it. Minerals such as gypsum, potash, salt and sodium salt are formed with the help of evaporation especially in dry regions. Bauxite is found in the decomposed surface rocks.

6. Minerals which do not erode by water are found in Alluvial deposits. For example, gold, silver, tin and platinum.

7. The ocean waters contain vast quantities of minerals. Common salt, magnesium and bromine are largely derived from ocean waters. The ocean belts, too, are rich in manganese nodules.

8. India is fortunate to have fairly rich and varied mineral resources. Peninsular rocks contains most of the reserves of coal, metallic minerals, mica and many other non-metallic minerals. In the sedimentary rocks of Gujarat and Assam most of the petroleum deposits are found. Rajasthan with the rock systems of the peninsula, has reserves of many non-ferrous minerals. Mineral Resources

9. Ferrous minerals account for about three-fourths of the total value of the production of metallic minerals. Iron ore, manganese, nichel and cobalt are important ferrous minerals.

10. Iron ore is the basic mineral and the backbone of industrial development. Iron ores are of two types—Magnetite and Hematite. Magnetite is the finest iron ore with a high content of iron upto 70%. Hematite ore has a slightly lower iron content than magnetite (50–60%). Iron ore is found in states like Karnataka, Odisha, Chhattisgarh, Goa and Jharkhand.

11. The four major iron ore belts are—Odisha-Jharkhand belt, Durg-Bastar-Chandrapur belt, Bellary-Chitradurga-Chikmaglur-Tumkur belt and Maharashtra-Goa belt.

12. Manganese is mainly used in the manufacturing of steel and ferro-manganese alloy. Nearly 10 kg of manganese is required to manufacture one tonne of steel. It is also used in manufacturing bleaching powder, insecticides and paints.

13. India’s reserves and production of non-ferrous minerals is not very satisfactory.

14. Being malleable, ductile and a good conductor, copper is mainly used in electrical cables, electronics and chemical industries. India is critically deficient in the reserve and production of copper. Copper producing states are Madhya Pradesh, Jharkhand and Rajasthan.

15. Bauxite deposits are formed by decomposition of rocks rich in aluminium silicates. It is a clay-like substance from which aluminium is obtained. Aluminium is an important metal because it combines the strength of metals such as iron, with extreme lightness and also with good conductivity and great malleability. It is used in electrical industries, aircraft manufacturing industries, utensil making, etc. Orissa is the largest bauxite producing state in India.

16. Non-Metallic Minerals do not contain metals or do not have metallic properties. For example, mica, limestone, salt, potash, sulphur, granite, marble, sandstone, etc.

17. Mica can be clear, black, green, red, yellow or brown. Due to its excellent di-electric strength, low power loss factor, insulating properties and resistance to high voltage, it is one of the most essential minerals used in electric and electronic industries. Koderma-Gaya—Hazaribagh belt of Jharkhand is the leading producer of Mica. In Rajasthan, the major mica producing area is around Ajmer. Nellore mica belt of Andhra Pradesh is also an important producer in the country.

18. Limestone (rock mineral) is the basic raw material for the cement industry and essential for smelting iron ore in the blast furnace. It is found in sedimentary rocks of most geological formations. Major limestone-producing states are Andhra Pradesh, Madhya Pradesh, Rajasthan, Gujarat and Tamil Nadu.

19. Minerals are important for every country for its development. Industry and agriculture depend upon minerals and the substances manufactured from them. They are already in short supply. (Just one per cent of the earth’s crust).

20. We are rapidly consuming mineral resources that require millions of years to be created and concentrated. Mineral resources are finite and non-renewable and therefore they must be conserved. Recycling of metals, using scrap metals and other substitutes are steps towards mineral conservation.

Flow-Learning

CBSE Class 10 Social Science Manufacturing Industries_1

Words that Matter

1. Mineral: A homogenous, naturally occurring substance with a definable internal structure.

2. Ore: An accumulation of any mineral mixed with other elements.

3. Rocks: Combinations of homogenous substances called minerals.

4. Mineral Ore: Metals in their raw state as extracted from the earth.

5. Non-metallic minerals: Minerals that do not contain metals or do not have metallic properties.

6. Rat hole mining: Coal mining done by family members in the form of long narrow tunnel is known as rat hole mining.

SHORT ANSWER TYPE QUESTIONS (3 MARKS)
1. Write two uses of Mica and also areas famous for mica deposits.
Used in electric and electronic industries
  Areas - (a) Gaya-Hazaribagh inJharkhand, and
(b)Ajmer and Beawarin Rajasthan

2. What are three types of Coal? Write one difference of each type of coal?
  Lignite coal-low grade brown coal soft with high moisture content. Found in Nevyel i(T.N)
  Bituminous Coal- It contains 60-80% of carbon content.
  Anthracite- Best quality, contains more than 80% of carbon content.

3. What are Geo-thermal Energy? Which are the two experimental projects of geothermal energy in India?
  Geo-thermal energy refers to the heat and electricity produced by using the heat from the interior of the earth
Parvati Valley near Manikarn in Himachal Pradesh
Puga valley in Ladakh

4. Why is mining activity often called a “Killer Industry”. Give three reasons.
High risk involved
Due to poisonous fumes, mines are vulnerable to workers for pulmonary diseases.
Risk of collapsing mines roofs, and fires in coal mines.
Water sources get contaminated.

5. Give three reasons in favour of the use of ‘Atomic energy’
Coal and natural oil are exhaustible.
Abundant deposits of uranium and thorium in India
Most developed countries are utilizing this energy successfully
It can be useful in fields of medicines and agriculture
Hydel energy is not satisfactory due to environmental issues.

6. Why does solar energy in Rajasthan have great potential as non –conventional source of energy?
Hot and dry region
Clear sky almost whole year
Cheaper installation
Renewable and pollution free energy source.
Government motivation

7. How can we conserve energy resources in India? Explain
Using public transport instead of individual vehicles.
Switching of electricity when not in use.
Using power saving devices.
Use of non-conventional source of energy as they are renewable and eco- friendly.
In automobiles electrical motors should be introduced.
Intensified exploration and research of new sources of energy 

 

Quick Learning

CBSE Class 10 Social Science Minerals And Energy Resources_1

CBSE Class 10 Social Science Minerals And Energy Resources_2

 

Important Terms and Concepts

1. Geologist : A geologist is a scientist who studies the solid and liquid matter that constitutes the Earth as well as the processes that shape it.

2. Veins and Lodes : In igneous and metamorphic rocks, minerals may occur in the cracks, crevices, faults or joints. The smaller occurrences are called veins and the larger are called lodes.

3. Placer Deposits : A placer deposit or placer is an accumulation of valuable minerals formed by gravity separation during sedimentary processes.

4. Magnetite : A black magnetic mineral, found in igneous and metamorphic rocks and as a separate deposit is called Magnetite.

5. Hematite : A very common mineral, iron oxide, occurring in steel grey to black crystals and in red earthy masses is called Hematite.

6. Siderite : Siderite is also called chalybite. It is a common mineral, iron carbonate, usually occurring in yellowish to deep brown cleavable masses : a minor ore of iron.

7. Aluminium : White metallic element, light in weight, ductile, malleable, and not readily corroded or tarnished, occurring in igneous rock, shale, clay, and mostly soil, is called Aluminium.

8. Bauxite : Bauxite is an amorphous clayey rock that is the chief commercial ore of aluminium. It consists largely of hydrated alumina with variable proportions of iron oxides.

9. Conventional Sources : The energy sources which cannot be compensated, once these are used (after their exploitation) are termed as Conventional energy sources. This source of energy is also called non-renewable energy. For example - coal, petroleum and natural gas.

10. Non-Conventional Sources : In order to meet the energy demand of increased population, the scientists developed alternate non-conventional sources of energy, which should be renewable and provide a pollution free environment. For example - wind energy, solar energy and tidal energy.

11. Nuclear Energy : The fuel used in nuclear power plants is Uranium, which costs less than coal. Nuclear power plants can be found in Kota (Rajasthan), Naroura (U.P.) and Kalapakkam (Chennai).

12. Solar Energy : This is the energy that is produced by the sunlight. The photovoltaic cells are exposed to sunlight based on the form of electricity that needs to be produced. The energy is utilised for cooking and distillation of water.

13. Wind Energy : This kind of energy is generated by harnessing the power of wind and is mostly used in operating water pumps for irrigation purposes. India is the second largest country to generate wind power.

14. Biogas : Biogas typically refers to a mixture of different gases produced by the breakdown of organic matter in the absence of oxygen.

15. Tidal Energy : The energy that is generated by exploiting the tidal waves of the sea is known as Tidal energy. This source is yet to be tapped due to the lack of cost-effective technology.

16. Geo Thermal Energy : Geo thermal energy is a heat energy that is generated and stored in the earth.

17. Minerals : Minerals are homogenous, naturally occurring substances with a definable internal structure.

18. Rock : Rocks are combinations of homogenous substances called minerals.

19. Ore : Accumulation of any mineral mixed with other elements is known as ore.

20. Beds or Layers : Deposition/Accumulation of minerals in horizontal strata is called beds or layers.

21. Limonite : An amorphous brownish secondary mineral consisting of a mixture of hydrous ferric oxides is known as Limonite. It is important as an iron ore.

22. Mica : Mica is a shiny silicate mineral with a layered structure, found as minute scales in granite and other rocks, or as crystals. It is used as a thermal or electrical insulator.

 

Important Questions NCERT Class 10 Social Science Chapter 5 Minerals and Energy Resources

 

Question. How is iron-ore transported from Kudremukh mines to a port near Mangaluru?

Ans. Iron ore is transported as slurry through pipelines.

 

Question. Describe any three characteristics of Bellary-Chitradurga, Chikmaglur-Tumkur iron-ore
blet in India.

Ans. Ballari-Chitradurga-Chikmagaluru-Tumakuru belt in Karnataka has large reserves of iron ore.

(a) The Kudremukh mines located in the Western Ghats of Karnataka.

(b) They are a 100 per cent export unit.

(c) Kudremukh deposits are known to be one of the largest in the world. The ore is transported as slurry through a pipeline to a port near Mangaluru.

 

Question. Which minerals are used to obtain nuclear energy? Name all the six nuclear power stations of India.

Ans. The minerals which are used to obtain nuclear energy are Uranium, Thorium.

(i) Narora nuclear power station.

(ii) Kakrapara nuclear power station.

(iii) Tarapur nuclear power station.

(iv) Kaiga nuclear power station.

(vi) Rawat Bhata nuclear power station.

 

Question. Which are the potential sources of biogas? State any four benefits of biogas.

Ans. Potential sources of biogas are : Shrubs, farm wastes, animal human waste, etc.

Four benefits of biogas are :

(i) Its calorific value is high.

(ii) It burns without smoke, causing no pollution.

(iii) It is the cheapest gaseous fuel.

(iv) Its plants provide twin benefits to the farmer in the form of energy and improved quality of manure.

 

Question. Why should we use renewable energy resource? Explain with arguments.

Ans. In the present circumstances particularly in India there is a pressing need to use renewable energy resources because :

1. Non-renewable resources are limited and will get exhausted in few decades, thus there is a need to use inexhaustible energy resources such as solar power, for sustainable development.

2. There has been a rapid depletion of non- renewable resources like coal, gasoline, petroleum that took millions of years to form. Thus, it makes immense sense to use renewable nonpolluting energy resources.

3. Fossil fuels like coal, petroleum products etc., create pollution which has resulted in environmental degradation making clean energy an urgent requirement.

4. Newer sources of fossil fuels are becoming more and more difficult to find hence they have become more expensive. Thus, it again points to adaptation to renewable energy sources like solar, geothermal wind energy etc.

 

Question. Explain the importance of conservation of minerals. Highlight any three measures to conserve them.

Ans. Conservation of minerals is the need of the hour :

(i) Minerals are considered to be the backbone of the economy.

(ii) Industry largely depends on mineral deposits.

(iii) Total volume of workable mineral deposits is very less-only 1% of the earth's crust.

(iv) Mineral resources are being consumed rapidly, and minerals deposits need millions of years to be created and concentrated.

(v) The geological process of mineral formation are so slow that the rates of replenishment are infinitely small in comparison to the present rates of consumption.

(vi) Mineral resources are finite and non- renewable.

(vii) The rich mineral deposits of our country are extremely valuable but shorts-lived possessions.

 

Question. Which one of the following minerals is used to harden steel during its manufacturing?
(a) Iron ore
(b) Coking coal
(c) Manganese
(d) Limestone

Ans. (c) Manganese

 

Question. "India is an important iron and steel producing country in the world. Yet we are not able to perform to our full potential." Suggest and explain any three measure to get full potential.

Ans. Though, India is an important iron and steel producing country in the world yet, we are not able to perform to our full potential largely due to the following reasons: High costs and limited availability of coking coal and poor supportive infrastructure. Many of the steel plants have outdated technology.

We can greatly improve our performance by adapting the following measures :

(a) Modernizing the technology and machinery.

(b) Streamlining supply of inputs such as iron ore coke etc.

(c) Having adequate buffer of electricity capacity.

(d) Streamlining customer demand and supplies.

 

Question. How can solar energy solve the energy problem to some extent in India? Give your opinion.

Ans. (i) India is a tropical country, therefore it receives sunlight in abundance throughout in rural and remote areas.

(ii) Solar plant can be easily established in rural and remote areas.

(iii) It will minimise the dependence of rural household on firewood and dung cakes which in turn will contribute to environmental conservation and adequate quantity of manure.

 

Question. 'Consumption of energy in all forms has been rising all over the country. There is an urgent need to develop a sustainable path of energy development and energy saving'. Suggest and explain any three measures to solve this burning problem.

Ans. Energy is a basic requirement for economic development. The strategy of economic develop- ment that India adopted since independence required increasing amount of energy con- sumption. As a result, consumption of energy in all forms has been rising. To take care of this concern various measures that need to be adopted are as follows.

(i) We need to increase the use of renewable energy resources like solar, wind power, biogas, tidal energy and geothermal energy. This will decrease the dependence on non-renewable sources.

(ii) We have to adopt a cautious approach for judicious use of our limited energy resources. For example, as a concerned citizen we can use public transport system in place of individual vehicle.

(iii) Another measure that needs to be adopted is promotion of energy conservation, e.g., switching off electrical devices when not in use, using power saving devices etc.

 

Question. Why is energy required for all activities? How can energy by generated? Explain.

Ans. (i) Energy is a basic requirement for economic development.

(ii) Every sector of the national economy needs input of energy.

(iii) Consumption of energy in all forms has been steadily rising all over the country.

(iv) Rising prices of oil and gas and their potential shortage have raised uncertainities about the security of energy supply in future.

Energy can be generated from fuel minerals like coal, petroleum, natural gas, uranium and from electricity.

 

Question. “There is a pressing need to use renewable energy resources.” Justify the statement withsuitable arguments.

Ans. Need to use renewable energy resources are :

(i) The growing consumption of energy has resulted in the country becoming increasingly dependent on fossil fuels such as coal, oil and gas.

(ii) Rising prices of oil and gas and their potential shortages have raised uncertainties about the security of energy supply in future.

(iii) Has serious repercussions on the growth of our country.

(iv) Hence, there is a pressing need to use renewable energy source like solar energy, wind, tide, biomass and energy from waste material.

 

Summary :

I. Mode of occurrence of Mineral :

Where are these minerals found.

Minerals are usually found in “Ores”The term ore is described as accumulation of any mineral mixed with other elements, it should have sufficient concentration to make its extraction viable. The type of formation or structure in which they are found determines their relative ease of mining and cost of extraction.

Minerals Generally Occur in These forms :

(i) In igneous and metamorphic rocks minerals may occur in the cracks, crevices, faults or joints. The smaller occurrences are called vein and the larger are called lodes. They are formed when minerals in liquid / molten & gaseous forms are forced upwards through cavities towards earth’s surface. They cool and solidify as they rise. They include tin, copper, Zinc, lead etc.

(ii) Sedimentary Rocks : No. of minerals occur in beds and layers. They have been formed as a result of deposition, accumulation and concentration. of horizontal strata eg Gypsum, potash salt & sodium salt. They are formed as a result of evaporation in arid region.

(iii) Decomposition of Surface Rocks : Involves the removal of soluble constituents, leaving a residual mass of weathered material containing ores eg. Bauxite.

(iv) Alluvial Deposits : Occur in sands of valley floors and the base of hills. These are called ‘Placer deposits ‘ and are not corroded by water eg gold, silver, tin platinum.

(v) Ocean waters contain vast quantities of minerals but most of these are too widely diffused to be of economic significance, however common salt, magnesium & bromine are largely derived.

II. Major Iron Ore Belts in India :

1. Orissa Jharkand Belt : In Orissa high grade hematite ore is found in Badampahar mines in the Mayurbhanj and Kendujhar. In Jharkand haematite iron ore is mined in Gua and Noamundi.

2. Durg - Bastar - Chandrapur belt : Lies in chattisgarh and Maharashtra high grade hematitis are found in Bailadila range of hills in Chatisgarh.

3. Bellavy Chitradurga - Chikmaglur - Tumkur Belt : In Karnataka has large reserves of iron ore. Kudermuch mines located in western Ghats of Karnataka and known to be one of the largest.

4. Maharashtra- Goa Belt : Includes state of Goa and Ratnagir district of Maharashtra. Although ores are not of very high quality yet they are efficiently exploited.

III. Conservation of Energy Resources :

Energy is a basic requirement for economic development. Every sector of national economy agriculture, industry, transport, commercial and domestic needs inputs of energy. There is an urgent need to develop a sustainable path of energy development. India is presently one of the least energy efficient countries in the world. We have to adopt a caution approach for judicious use.

- Using public transport instead of individual.

- Switching of electricity when not in use.

- Using power saving devices.

- Using non conventional sources of power.

CBSE Class 10 Social Science Contemporary India Chapter 5 Minerals and Energy Resources Notes

Students can use these Revision Notes for Contemporary India Chapter 5 Minerals and Energy Resources to quickly understand all the main concepts. This study material has been prepared as per the latest CBSE syllabus for Class 10. Our teachers always suggest that Class 10 students read these notes regularly as they are focused on the most important topics that usually appear in school tests and final exams.

NCERT Based Contemporary India Chapter 5 Minerals and Energy Resources Summary

Our expert team has used the official NCERT book for Class 10 Social Science to design these notes. These are the notes that definitely you for your current academic year. After reading the chapter summary, you should also refer to our NCERT solutions for Class 10. Always compare your understanding with our teacher prepared answers as they will help you build a very strong base in Social Science.

Contemporary India Chapter 5 Minerals and Energy Resources Complete Revision and Practice

To prepare very well for y our exams, students should also solve the MCQ questions and practice worksheets provided on this page. These extra solved questions will help you to check if you have understood all the concepts of Contemporary India Chapter 5 Minerals and Energy Resources. All study material on studiestoday.com is free and updated according to the latest Social Science exam patterns. Using these revision notes daily will help you feel more confident and get better marks in your exams.

Where can I download the latest PDF for CBSE Class 10 Social Science Minerals And Energy Resources Notes Set 01?

You can download the teacher prepared revision notes for CBSE Class 10 Social Science Minerals And Energy Resources Notes Set 01 from StudiesToday.com. These notes are designed as per 2025-26 academic session to help Class 10 students get the best study material for Social Science.

Are these Social Science notes for Class 10 based on the 2026 board exam pattern?

Yes, our CBSE Class 10 Social Science Minerals And Energy Resources Notes Set 01 include 50% competency-based questions with focus on core logic, keyword definitions, and the practical application of Social Science principles which is important for getting more marks in 2026 CBSE exams.

Do these Class 10 notes cover all topic-wise concepts for Social Science?

Yes, our CBSE Class 10 Social Science Minerals And Energy Resources Notes Set 01 provide a detailed, topic wise breakdown of the chapter. Fundamental definitions, complex numerical formulas and all topics of CBSE syllabus in Class 10 is covered.

How can I use CBSE Class 10 Social Science Minerals And Energy Resources Notes Set 01 for quick last-minute revision?

These notes for Social Science are organized into bullet points and easy-to-read charts. By using CBSE Class 10 Social Science Minerals And Energy Resources Notes Set 01, Class 10 students fast revise formulas, key definitions before the exams.

Is there any registration required to download Class 10 Social Science notes?

No, all study resources on StudiesToday, including CBSE Class 10 Social Science Minerals And Energy Resources Notes Set 01, are available for immediate free download. Class 10 Social Science study material is available in PDF and can be downloaded on mobile.