CBSE Class 12 Biology Human Reproduction Concept Map

Read and download the CBSE Class 12 Biology Human Reproduction Concept Map. Designed for 2026-27, this advanced study material provides Class 12 Biology students with detailed revision notes, sure-shot questions, and detailed answers. Prepared by expert teachers and they follow the latest CBSE, NCERT, and KVS guidelines to ensure you get best scores.

Advanced Study Material for Class 12 Biology Chapter 2 Human Reproduction

To achieve a high score in Biology, students must go beyond standard textbooks. This Class 12 Chapter 2 Human Reproduction study material includes conceptual summaries and solved practice questions to improve you understanding.

Class 12 Biology Chapter 2 Human Reproduction Notes and Questions

 

 

CBSE Class 12 Biology Human Reproduction Concept Map. Please refer to the examination notes which you can use for preparing and revising for exams. These notes will help you to revise the concepts quickly and get good marks.

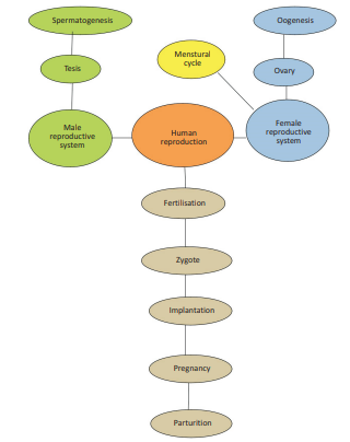
HUMAN REPRODUCTIONS

(CONCEPT MAP)

cbse-class-12-biology-human_reproduction_4

Please click the link below to download pdf file of CBSE Class 12 Biology Human Reproduction Concept Map.

CBSE Class 12 Biology Chapter 2 Human Reproduction Study Material

Students can find all the important study material for Chapter 2 Human Reproduction on this page. This collection includes detailed notes, Mind Maps for quick revision, and Sure Shot Questions that will come in your CBSE exams. This material has been strictly prepared on the latest 2026 syllabus for Class 12 Biology. Our expert teachers always suggest you to use these tools daily to make your learning easier and faster.

Chapter 2 Human Reproduction Expert Notes & Solved Exam Questions

Our teachers have used the latest official NCERT book for Class 12 Biology to prepare these study material. We have included previous year examination questions and also step-by-step solutions to help you understand the marking scheme too. After reading the above chapter notes and solved questions also solve the practice problems and then compare your work with our NCERT solutions for Class 12 Biology.

Complete Revision for Biology

To get the best marks in your Class 12 exams you should use Biology Sample Papers along with these chapter notes. Daily practicing with our online MCQ Tests for Chapter 2 Human Reproduction will also help you improve your speed and accuracy. All the study material provided on studiestoday.com is free and updated regularly to help Class 12 students stay ahead in their studies and feel confident during their school tests.

What is included in the advanced study material for Class 12 Biology Chapter Chapter 2 Human Reproduction?

Our advanced study package for Chapter Chapter 2 Human Reproduction includes detailed concepts, diagrams, Mind Maps, and explanation of complex topics to ensure Class 12 students learn as per syllabus for 2026 exams.

How do Mind Maps for Biology Chapter Chapter 2 Human Reproduction help in revision?

The Mind Maps provided for Chapter Chapter 2 Human Reproduction act as visual anchors which will help faster recall during high-pressure exams.

Are these Biology resources suitable for both classroom teaching and self-study?

Yes, teachers use our Class 12 Biology resources for lesson planning as they are in simple language and have lot of solved examples.

Is this advanced study material for Chapter Chapter 2 Human Reproduction free to download in PDF?

Yes, You can download the complete, mobile-friendly PDF of the Biology Chapter Chapter 2 Human Reproduction advanced resources for free.

Does this material cover rationalized content for the 2026-27 CBSE session?

Yes, our subject matter experts have updated the Chapter Chapter 2 Human Reproduction material to align with the rationalized NCERT textbooks and have removed deleted topics and added new competency-based questions.